Vous cherchez une formation

Post-bac ?

Découvrez aussi notre campus !

BAC STL

scroll

Le BAC Sciences et Techniques de Laboratoire

Pour qui ?

Le BAC Sciences et Techniques de Laboratoire

Pour qui ?

La série STL est une filière scientifique qui s’adresse notamment aux élèves curieux, observateurs et qui aiment la manipulation en laboratoire.

L’apprentissage se fait par le concret : la pratique expérimentale permet de généraliser les notions.

L’accès à la classe de 1ere STL n’est pas soumis à la condition d’avoir suivi un enseignement optionnel particulier en seconde ! 

La formation

STL SPCL

La formation

STL SPCL

En première et en terminale, les élèves ont des enseignements communs, des enseignements de spécialité, et un accompagnement personnalisé en fonction des besoins de chacun.

Les enseignements communs (Maths, Français/Philo, Enseignement Moral et Civique, Langues Vivantes, Education Physique et Sportive) sont communs à toutes les séries.

Les enseignements de spécialité permettent aux élèves d’acquérir des compétences techniques mais de maîtriser des concepts scientifiques à partir de phénomènes expérimentaux :

  • Physique Chimie et Mathématiques, Biochimie-Biologie, Sciences Physiques et Chimiques de Laboratoire en Première (SPCL).
  • Physique Chimie et Mathématiques et Sciences Physiques et Chimiques de Laboratoire en Terminale (SPCL).

Un accompagnement personnalisé de chaque élève est permis grâce :

  • à un travail en groupes restreints
  • à une démarche de projet en équipe
  • à des activités documentaires et expérimentales favorisant une relation plus efficace élèves professeurs.

La variété des matières enseignées permet :

  • d’acquérir de solides compétences scientifiques et techniques avec une approche différente et plus concrète.
  • de développer l’autonomie, l’organisation, la communication orale et écrite, ainsi que la rigueur.

La formation s’articule autour d’un tronc commun et d’enseignements de spécialités.

 

 

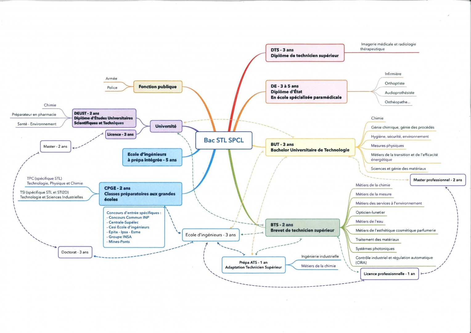
Poursuite d'études

Poursuite d'études

Contrairement aux idées reçues, le BAC STL n’a pas pour unique vocation une poursuite dans les domaines de la chimie, et peut ouvrir à bien d’autres domaines.

La BAC STL permet des poursuites d’études nombreuses et variées avec un parcours ouvrant sur des diplômes reconnus et recherchés sur le marché du travail (à niveau Bac + 2 / Bac + 3) ou une possibilité de poursuites d’études plus ambitieuses jusqu’au niveau Bac + 5 (voire plus) dans des domaines diversifiés, et enfin de rentrer directement dans une école de la fonction publique (police, armée, gendarmerie).

  • BTS Métiers de la Chimie sur notre Campus Saint-Pierre
  • Puis licence MQDE - Management de la qualité, des déchets et de l'environnement, en partenariat avec l'IUT de Tarbes
  • BTS Esthétique, Cosmétique, Diététique, Opticien Lunetier, Traitement des matériaux,
  • Agricole...
  • BUT (Chimie, Hygiène Sécurité, Environnement, Mesures Physiques)
  • DEUST (Préparateur en pharmacie)
  • DTS (Imagerie Médicale)
  • Classe Préparatoire aux Grandes Ecoles (TPC, TSI) pour intégrer une école d’ingénieur
  • Classe Préparatoire intégrée en école d’ingénieur
  • Université Licence L1
  • DE en école spécialisée dans le paramédical : manipulateur en radiologie, Institut de
  • Formation en Soins Infirmiers d’Infirmière (IFSI)..
  • Concours de la fonction publique (Armée, Police, Gendarmerie)

 

 

Débouchés

Débouchés

Le baccalauréat STL peut offrir une ouverture à la vie professionnelle sur de nombreux secteurs, lesquels dépassent parfois le domaine de la chimie proprement dite. Voici quelques exemples :

  • Chimie et pétrole
  • Automobile, aéronautique
  • Fibres polyamides, plastiques
  • Pharmacie, parapharmacie
  • Industrie agroalimentaire
  • Papier, carton
  • Colle et adhésifs
  • Laboratoires publics et privés
  • Traitement de surface
  • Caoutchouc
  • Métallurgie
  • Peintures et vernis
  • Instrumentale
  • Parachimie

Les principaux services où peuvent intervenir les bacheliers comprennent les secteurs suivants :

  • Laboratoire de recherche et de développement
  • Laboratoire de contrôle
  • Assistance technique ou commercial
  • Traitement des rejets industriels
  • Production et contrôle des procédés

 

Horaires hebdomadaires Première STL

Horaires hebdomadaires Première STL

Enseignements communs

Français :3 h

Philosophie : 2 h

Histoire-géographie : 1 h30

Enseignement moral et civique : 18 h/an

Langues vivantes A et B  

+ enseignement technologique en langue vivante A (1h) : 4 h

Éducation Physique et Sportive : 2 h

Mathématiques :3 h

Accompagnement personnalisé et accompagnement au choix de l'orientation : volume horaire déterminé selon le besoin des élèves.

Enseignements de spécialité

Physique-chimie et mathématiques : 5 h

Biochimie-biologie : 4 h

Sciences physiques et chimiques en laboratoire : 9 h

Enseignement spécifique à l'établissement :

Atelier 36h/an

Horaires hebdomadaires Terminale STL

Horaires hebdomadaires Terminale STL

Enseignements communs

Philosophie : 2 h

Histoire-géographie : 1 h30

Enseignement moral et civique : 18 h/an

Langues vivantes A et B  

+ enseignement technologique en langue vivante A (1h) : 4 h

Éducation Physique et Sportive : 2 h

Mathématiques :3 h

Accompagnement personnalisé et accompagnement au choix de l'orientation : volume horaire déterminé selon le besoin des élèves.

Enseignements de spécialité

Physique-chimie et mathématiques : 5 h

Sciences physiques et chimiques en laboratoire : 13 h

Enseignement spécifique à l'établissement :

Atelier 36h/an

Admission et inscription BAC STL

Admission et inscription BAC STL

Admission :

Le cycle Sciences et Technologies de Laboratoire (STL) est un enseignement scientifique échelonné sur deux ans qui tout en affirmant sa vocation technologique prépare aux études supérieures scientifiques.

Il s’agit d’approfondir la formation à la démarche scientifique et de familiariser les élèves à la pratique de la science avec des allers/retours entre modélisation et expérimentation.

L’accès à la classe de 1ère n’est pas soumis à la condition d’avoir suivi un enseignement d’exploration particulier en classe de 2nde.

Inscription :

Vous pouvez compléter un dossier de candidature en vue d'une inscription sur ce lien. L'établissement vous recontactera.

Contribution

Contribution

Montant de la contribution annuelle : cliquer ici

Vous recevrez à la rentrée un dossier de demande de bourse. Vous trouverez sur ce lien les infos gouvernementales concernant les bourses 

 

Spécificités Lycée

Pradeau-La Sède

Spécificités Lycée

Pradeau-La Sède

Une ouverture au monde extérieur :

  • Une section européenne : cours d’économie et de communication en anglais,
  • progression thématique interdisciplinaire.
  • Un partenariat culturel avec ”Le Parvis
  • Scène Nationale” et ”Le PARI”
  • expositions,
  • films en V.O.,
  • voyage d’étude mis en place par l’équipe pédagogique.
  • Un environnement adapté au projet de l’élève

Des salles d’études spécialisées :

  • Salles de langues
  • Salles de cours informatisées
  • Fab Lab des STI2D
  • Laboratoires de physique et chimie. Dans   nos   laboratoires   techniques,  vous  utiliserez du matériel de pointe présent dans l’industrie.

 

Des lieux d’échanges :

  • CDI.
  • Self.
  • Un grand parc arboré.
  • Un foyer-sandwicherie.
  • Un lieu de rencontre : le «Point Virgule».

Des moments forts :

  • Accompagnement pour devenir autonome
  • Accompagnement à l’orientation
  • Rencontre témoin
  • Animatrice lycée